2026年秋季鹤山市广旭实验学校高中部招生简章及收费标准
时间:来源:九考网
江门市鹤山市广旭实验学校是由广旭教育集团创办的一所高起点的十二年一贯全日制民办寄宿学校。学校位于广东省江门市鹤山市G325鹤山新华城南,环山而建,因地制宜、融于自然。总投资约3个亿,首期占地54亩,建筑总面积3.7万平方米,按省一级学校标准建设,采用先进的全天候立体风雨连廊设计模式,拥有先进的综合性教学楼、图书馆、体育馆、学术报告厅、游泳池、足球场、篮球场、教师公寓、学生宿舍等高标准设施。初升高报名通道开启:鹤山市广旭实验学校2026年初升高报名渠道现已开启,有意向了解学校的家长和学生,可以扫描下方二维码,招生老师会及时与您联系,提供优质的服务,一起点燃孩子的未来!(略)
一、班型设计
(一)高一新生招生计划
本次高一新生合计招生350人,下设多种特色班型,具体班型设置如下:
1、清北A班:开设2个班级
2、清北B班:开设2个班级
3、创新班:开设2个班级
4、平行班:开设1个班级
5、艺体班:班级数量相关详情,敬请咨询学校招生办
(二)插班生招生计划
学校面向高中各年级,于春季、秋季均开放少量优质插班生名额。本次插班招生名额有限,遵循先到先得的录取原则,有意向的同学可提前咨询报名。
二、收费标准
(一)各班级学期费用明细
1.普通班:学期学费20000元,住宿费2250元,餐费4500元,学期费用总计26750元。
2.体育班:学期学费26000元,住宿费2250元,餐费4500元,学期费用总计32750元。
3.铁夫美术班:学期学费28000元,住宿费2250元,餐费4500元,学期费用总计34750元。
4.音乐班:学期学费29000元,住宿费2250元,餐费4500元,学期费用总计35750元。
5.传媒班:学期学费30000元,住宿费2250元,餐费4500元,学期费用总计36750元。
(二)相关说明
1.招生人数以市教育局公布数据为准;
2.以上公示所有费用,均未包含交通费等代收费用;
3.学费与住宿费最终收费标准,以发改局相关批文为准;
4.普通班包含清北A/B班、创新班、平行班;
5.本次招生对象为:参加2026年江门市中考的五邑地区初中毕业生;
6.招生相关详情事宜,敬请咨询学校招生办。
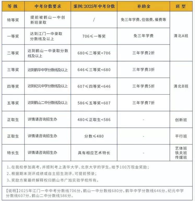
三、助学金政策

四、咨询热线(微信同号)
18575057333:吕老师
18575052358:谭老师
